
在数字化转型浪潮中,企业知识管理面临着前所未有的挑战。传统知识库系统往往需要复杂的IT支持和持续的维护成本,而AI技术的进步为企业提供了更智能、更便捷的解决方案。今天为大家介绍一款AI问答系统,无需代码,三步用DeepSeek+ChatWiki搭建企业知识库。

第一步:认识ChatWiki
ChatWiki 是一款开源的知识库 AI 问答系统,它依托大语言模型 (LLM) 和检索增强生成 (RAG) 技术,构建了一个智能、高效的知识处理与交互平台。它提供开箱即用的数据处理和模型调用能力,帮助企业快速搭建自己的知识库 AI 问答系统。
ChatWiki 聚合20多种国内外大模型,比如DeepSeek、GPT-4、Claude、文心一言、火山引擎等,还支持动态切换或混合调用,平衡成本与效果。
第二步:ChatWiki功能优势
1:开箱即用
支持一键部署本地,只需简单设置即可正常使用,还能离线使用。企业可以将其部署在自己的服务器上,确保企业私有的数据。
2:支持知识图谱
系统通过构建知识实体与关系网络,将零散的知识串联起来,形成结构化、体系化的知识体系。在知识图谱的加持下,用户不仅能快速找到相关知识,还能发现知识间潜在的关联,为创新与决策提供更广阔的思路。
3. 支持OFD格式:
ChatWiKi 兼容 OFD 格式,使得政府部门在处理含有重要信息的文档时,无需担心格式转换带来的内容丢失或排版错乱问题,进一步保障了知识内容的完整性和准确性。
4. 支持二次开发
如果软件提供的功能无法满足企业业务需求,ChatWiKi可支持整个项目完全开源,这意味着企业可以根据自身的实际需求,直接部署使用或者进行二次开发。

第三步:企业知识库搭建流程
1. 注册 ChatWiki
浏览器访问 ChatWiki 官网:https://chatwiki.com/ 。
使用邮箱进行注册,按照系统提示填写相关信息,完成账号注册。
2. 添加 DeepSeek 大模型
首先需要前往 DeepSeek 官网获取 API Key。获取之后按照提示准确填写相关信息,即可快速完成 DeepSeek 大模型的添加,为后续的知识库搭建奠定基础。
3. 创建知识库
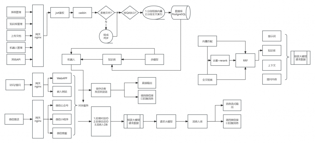
点击知识库管理 – 新增知识库,即可上传文档信息。系统支持多格式数据批量导入,无论是常见的 PDF、DOCX、TXT 文档,还是 XLSX、HTML 都能轻松导入。
还可以自动对导入的文本数据进行预处理、向量化或 QA 分割,大大节省了数据处理时间与人力成本。

5. 创建机器人
完成知识库创建后,点击 “机器人管理”,选择 “新增机器人”,为机器人命名后即可创建成功。即可对机器人进行精细化设置,比如系统提示词、关联知识库、欢迎语、未知问题提示语等信息。

6.全渠道应用接入
机器人设置完成后,在 “机器人管理 – 对外服务” 中,根据指引,可在在线网站、H5 链接、微信小程序、微信公众号、微信客服、微信小店等场景配置使用。

综上所述,利用 DeepSeek 和 ChatWiki 搭建企业 AI 问答知识库,为企业知识管理提供了高效、便捷且低成本的解决方案。通过简单的三步操作,企业即可拥有强大的知识问答系统,推动企业知识资产的有效利用与发展。
ChatWiKi 功能试用,请扫码联系

原创文章,作者:小芝麻,如若转载,请注明出处:https://xiaokefu.com.cn/blog/26779.html
