
在当今这个信息爆炸的时代,无论是企业还是个人,都面临着海量数据的挑战。从企业角度看,存在着海量数据管理困难、知识检索效率低下、长尾问题响应滞后等痛点;对个人而言,在学习和工作中也常常被大量信息淹没,难以快速精准地获取所需知识。
而基于 ChatWiki 开源框架与检索增强生成(RAG)技术,能够将静态文档转化为动态智能问答系统,实现知识的精准调用,这为解决上述问题提供了有效的途径。

(一)ChatWiki 概述
ChatWiki 是一款基于大语言模型(LLM)和检索增强生成(RAG)技术构建的开源知识库 AI 问答系统。它为用户提供了开箱即用的数据处理和模型调用能力,并且支持私有化部署,这对于企业和注重数据安全与隐私的用户来说极具吸引力。
最重要的是,其代码免费开源且可商用,用户通过导入多种格式的数据,它能够自动进行预处理、向量化等一系列复杂操作,将知识整理成便于模型理解和检索的形式,大大简化了知识库搭建的流程。

(二)环境准备
ChatWiki 对硬件的要求相对灵活,可根据企业实际使用规模和性能需求进行选择。对于小型企业或初步试用阶段,一台普通配置的服务器即可满足需求,比如,Cpu最低需要2 Core,内存最低需要4GB,确保服务器能够稳定运行 Linux 操作系统,并拥有良好的网络连接,
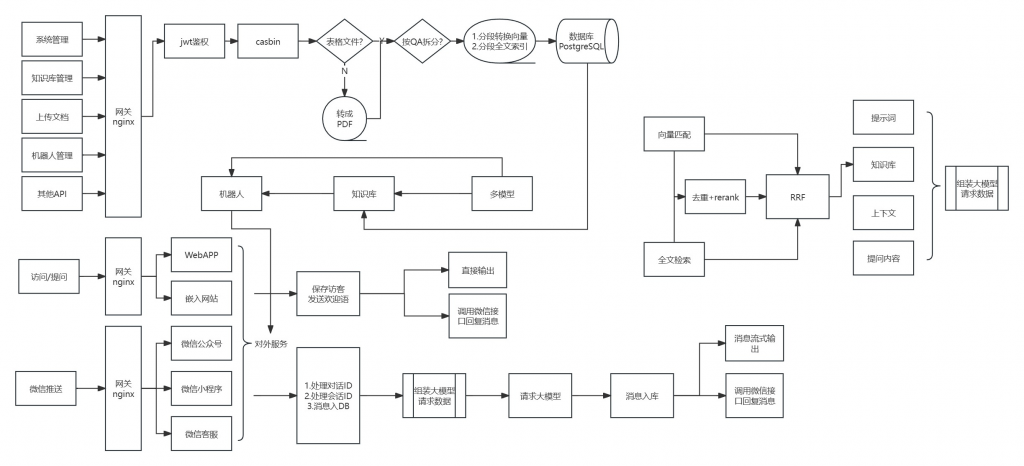
(三)知识库搭建流程
1. 注册 ChatWiki 账号
访问 ChatWiki 官方网站(https://chatwiki.com),然后进行注册,按照提示填写相关信息,即可成功激活 ChatWiki 账号。
2. 添加大模型(以 DeepSeek 模型为例)
需要前往 DeepSeek 官网,按照相关流程申请并获取 API Key。然后根据系统提示填写相关信息,即可快速完成 DeepSeek 大模型的添加操作,为后续知识库搭建奠定基础。
注:ChatWiki 支持接入全球20多种主流模型,包括:DeepSeek、OpenAI、Azure OpenAI、Gemini、Anthropic Claude、文心一言、通义千问、讯飞星火、Kimi、火山引擎、百川智能等。

3. 创建知识库
进入系统找到 “知识库管理” 模块,点击 “新增知识库” 按钮。在此处可选择多种文档格式的批量上传,无论是常见 PDF、DOCX、TXT,还是Markdown、XLSX、CSV、HTML,都能轻松导入。
注:系统还可对导入的文本数据进行预处理、向量化或 QA 分割。将原本杂乱无章的文档数据转化为便于 AI 理解与检索的有序形式,极大地提升后续问答效率。

4. 创建机器人
进入系统后点击 “机器人管理”,选择 “新增机器人”,便可给机器人起名,完成初步创建。接下来还可以对机器人进行精细化设置,比如系统提示词、设置欢迎语以及未知问题提示语等。

5. 多渠道应用部署
在机器人管理的 “对外服务” 部分,依照指引,可将创建好的 AI 知识库问答机器人配置到多种渠道。比如微信公众号、微信小程序、微信小店、官网等平台。

ChatWiKi 功能试用,请扫码联系

原创文章,作者:小芝麻,如若转载,请注明出处:https://xiaokefu.com.cn/blog/26965.html
